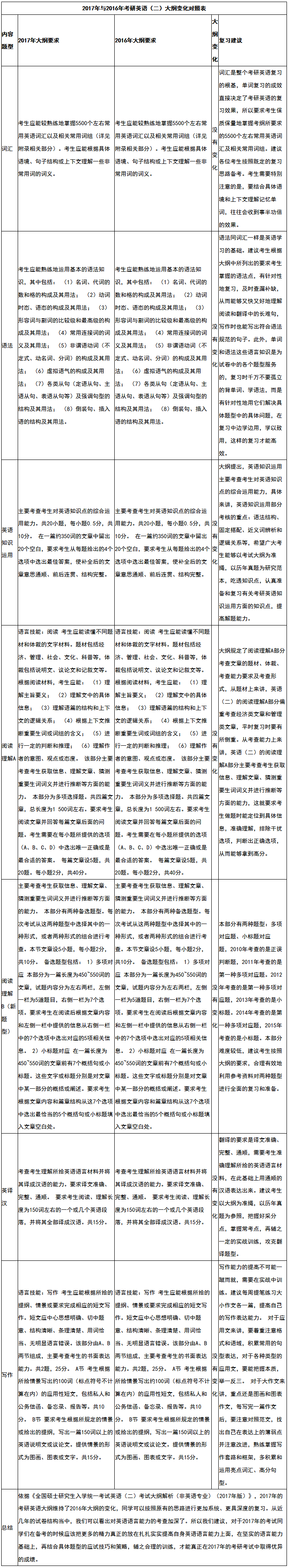
2019年全國碩士研究生招生考試初試時間為2018年12月22日至12月23日。網上報名時間為2018年10月10日至10月31日,預報名時間為2018年9月24日至9月27日,今天陜西文都考研總部小編給大家整理了關于2019全國研究生考試初試科目:新舊考研英語大綱對比分析表的相關內容,請繼續關注陜西文都考研,獲取更多考研咨詢。陜西文都考研總部將及時為大家梳理有關考研政策動態的相關信息,以下是正文內容,祝各位考研成功。

上面就是給大家整理的2019全國研究生考試初試科目:新舊考研英語大綱對比分析表的相關內容,如有更多疑問,請及時咨詢在線老師。
(免責聲明:本站所提供的內容均來源于網友提供或網絡搜集,由本站編輯整理,僅供個人研究、交流學習使用,不涉及商業盈利目的。如涉及版權問題,請聯系本站管理員予以更改或刪除。)