其中特別提到,全日制和非全日制研究生由國家統一下達招生計劃,考試招生執行相同的政策和標準,培養質量堅持同一要求,學歷學位證書具有同等法律地位和相同效力;各級公務員招錄、事業單位及國有企業公開招聘要根據崗位需求合理制定招聘條件,對不同教育形式的研究生提供平等就業機會,不得設置與職位要求無關的報考資格條件。
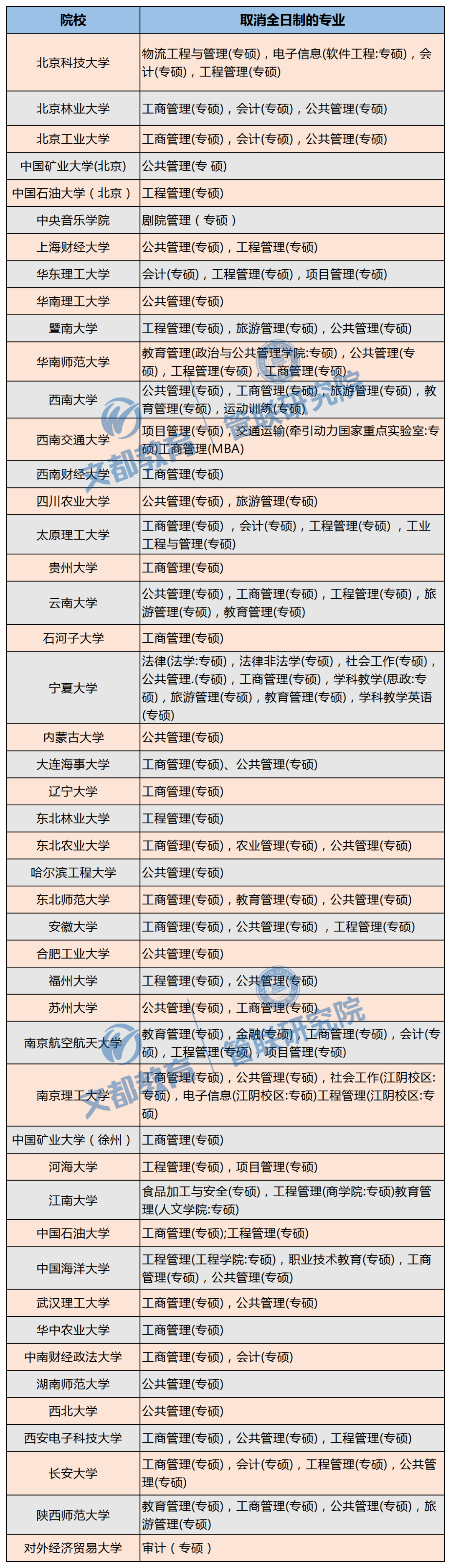
在“非全日制就業要與全日制平等”的呼聲下,非全似乎將成為大趨勢。從近幾年招生情況綜合來看,非全日制的招生比例正在逐年變高,競爭也在變得愈發激烈,非全日制是專業碩士未來發展趨勢已經比較明顯了。這也意味著我們在擇校的時候要多加注意這些專業,做出恰當的選擇。近年,一些院校紛紛取消了全日制的招生,具體名單如下:

在近期這些211院校取消了全日制的項目中,可以看到,工商管理(MBA)、工程管理(MEM)、會計碩士(MPAcc)、審計碩士(MAud)等項目,非全日制逐漸成為主流。
這也就是說,職場人不需要困擾是否辭職在家全程備考了!但這也對職場人提高了備考的要求。隨著90后逐漸成為公司中的管理骨干,報考MBA、MEM等項目的職場人的素質也在進一步提升。
為保證商學院的招生質量,招生門檻勢必會進一步提升。比如更多的商學院對第一學歷要求已經提高到本科,一些專科生無緣清北等名校;比如近些年一漲再漲的國家線(2020國家線175分)隨著考試的場次越來越多,考試內容也逐漸由簡單變復雜,題型也由單一變復雜。
以上是小編為大家整理的“注意:這些211院校已經取消MBA/MEM/MPAcc全日制招生!”的相關內容,希望對大家考研有所幫助!